www.ikes.16mb.com

Version 220319

BASIC ELECTRICITY 1

ELECTRICITY REVISION MATERIALS

FUNDAMENTALS

Electricity is caused by a property of matter known as CHARGE.
Charge is measured in COULOMBS. (C) and is usually given the symbol Q (or q).
(Quantity of electricity)
Charge is quantised - the electron carries a quantum of charge = 1.602176634×10-19 C. (Definition)
For historical reasons, the charge on an electron is negative.

All of electricity can be explained in terms of the behaviour of electrons.
Mental image of electron?

Electrons will try to move when there is a difference in electrical potential energy.
When electrons move, an electric current is produced which is measured in AMPs by an AMMETER.
Electric current is given the symbol I (Intensité du courant).
Electric current can be thought of as the number of electrons per second moving past a point.

Electric current is defined as the charge moved divided by the time taken (in seconds).

  (1) (Definition)

=> So 1 Amp = 1 Coulomb per second

Current passes THROUGH a circuit
To measure a current an ammeter has to be connected in SERIES

Energy is measured in JOULES and is given the symbol W.
Electrons will only move when they can lose (or gain) energy.
Therefore electrons can only move when there is an energy difference to where they are moving.
I.E, there is a POTENTIAL DIFFERENCE (PD) in their energy.
PD is measured in VOLTS and is often called VOLTAGE.
It is given the symbol V.
PD is measured by a VOLTMETER and is connected ACROSS the circuit so as to measure the energy each electron has.
It has to be connected in PARALLEL.

PD is defined as the energy change per unit charge.

  (2) (Definition)

=> So 1 Volt = 1 Joule per Coulomb
Electrons are NEVER LOST in a circuit.
All of the electrons that start to flow around a circuit from a battery end up entering the other side of the battery.
Charge is always conserved.
(This is sometimes called Kirchhoff's first Law)

Electrons do lose (gain) energy by the work that they do in going through the various parts of the circuit.
The total energy lost cannot be greater than the energy they start with.
Energy is always conserved.
(This is sometimes called Kirchhoff's second law.)

Any part of the circuit that causes electrons to lose energy is said to have RESISTANCE.

Circuit Symbols
To simplify drawing circuit diagrams, each component is given a circuit symbol.
(If the circuit symbol is not known, then a rectangular labelled box is used.)


Basic circuits
Many of the rules for basic circuits were developed in the early part of the 19th century (1800 - 1850).
It was realised that 'something' moved in an electric circuit.
This 'something' was defined to move from POSITIVE to NEGATIVE.
In 1897 the 'something' was discovered to be electrons.
Electrons have a negative charge and actually moved from negative to positive!
CONVENTIONAL CURRENT defined as moving from POSITIVE to NEGATIVE.
Modern electric and electronic circuits still retain this convention.
Conventional current is usually just referred to as CURRENT.

CIRCUITS to DRAW.
  1. Lamp connected to a battery.
  2. Ammeter measuring current passing through a lamp connected to a battery.
  3. Voltmeter measuring the PD across a lamp connected to a battery.
  4. Two lamps connected in series, with a battery.
  5. Ammeters measuring the current through each lamp in the series circuit.
    Discuss these current measurements.
  6. Voltmeters measuring the PD across each lamp in a series circuit.
    Discuss these voltage measurements.
  7. Two lamps connected in parallel, with a battery.
  8. Ammeters measuring the current through each lamp in the parallel circuit.
    Discuss these current measurements.
  9. Voltmeters measuring the PD across each lamp in a parallel circuit.
    Discuss these voltage measurements.
In the following circuits, all of the lamps are identical.
A single lamp connected to the battery lights with full brightness.
Describe the brightness of each lamp in the following circuits.



RESISTANCE
Any part of the circuit that causes electrons to lose energy is said to have RESISTANCE.
In 1827, Georg Ohm investigated how the current through a thin wire varied with the potential difference (PD) across the wire.
He found that, so long as the temperature of the wire was constant then

  (3) (Definition)

This is known as OHM's Law
Resistance is measured in OHMS which have the symbol Ω

1ohm = 1 volt per amp

Ohm's Law is the main rule in electricity and electronics.
It is a very simple rule, but is often incorrectly used. It is essential that the resistance of a component (or circuit) is calculated by using the PD ACROSS the component or circuit, divided by the current THROUGH the component.

Resistors
Resistors are components that have a specified resistance and are available in values from less than 1mΩ up to more than 100MΩ. The symbol for a resistor is:

Resistors are made from a variety of materials including wire, carbon and metal oxides.
Types of resistors.
They are designed to have only a very small change in value with changes in temperature.

Resistors in series


=>RT = R1 + R2 + R3

For resistors in series, the total resistance is ALWAYS greater than any individual resistance.
So for resistors in series, the total resistance is the sum of the individual resistances.

Resistors in parallel


For resistors in parallel, the total resistance is ALWAYS less than any individual resistance. While this looks a complicated formula it is relatively easy to use with the 1/x button on a calculator.
The usual error made is to forget to find the final reciprocal!

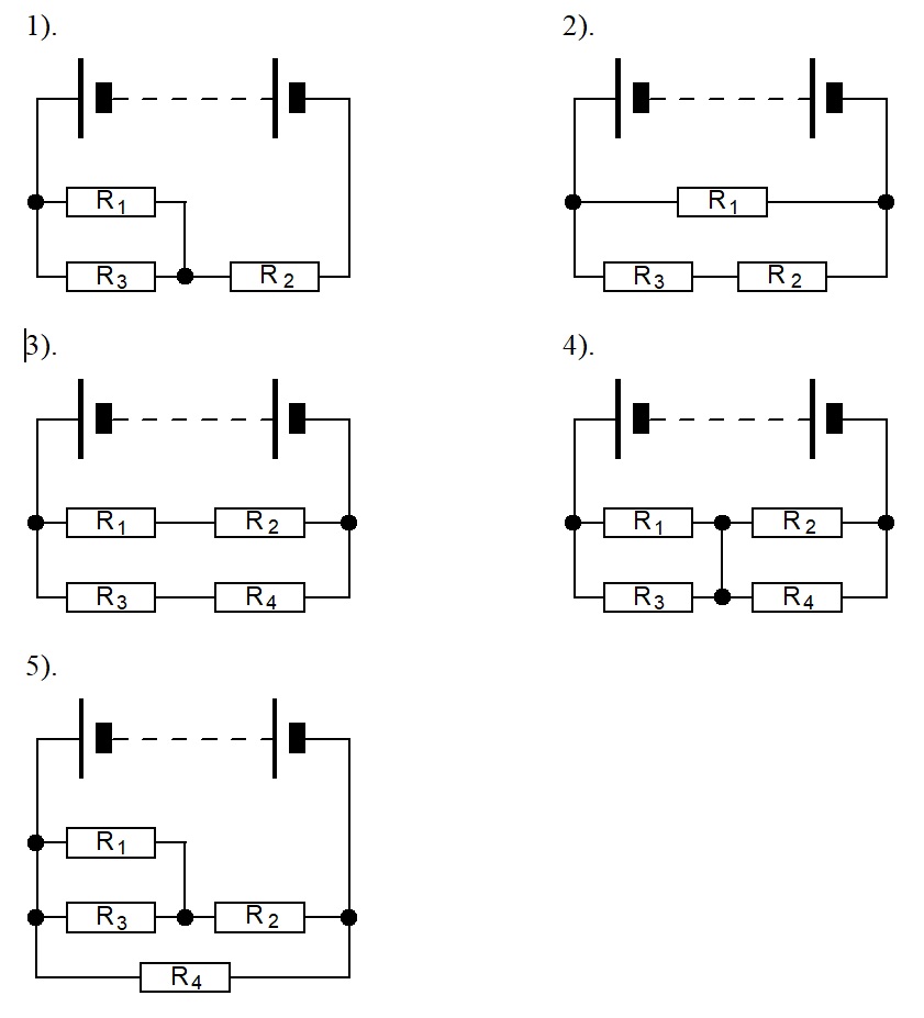
Real circuits
How would you calculate the total resistance of each of the circuit?


Electrical energy and power.
Consider a battery connected to a lamp.

When electrons move through the lamp, they lose energy, and the energy is converted to light and heat.
The total energy lost by the electrons is equal to

the energy lost by each electron × the number of electrons

But


=> Energy lost = PD × electrical charge moved
=> ΔW = V × ΔQ

Measuring electric charge is difficult, but


=> ΔW = V ×I ×Δt

where W is in Joules, V is in volts, I is in amps and t is in seconds.

Power, P, is defined as energy change per second or the rate of energy change.

=> Power = Energy change / time taken
=> P = ΔW / Δt
=> P = VI
=> Electric power, P = V I

where P is in watts, V is in volts, I is in amps.

Use Ohm's law to obtain power expressions with V and R and also I and R.

Since electrical power, P = V I, electrical energy, W = V I t can be written as W = P t.
This is useful for the commercial unit of electrical energy, the kilowatt hour (kWh)
A kilowatt of electricity currently costs approximately 22p for domestic users.

The kilowatt hour is defined as a 1000 watts for 1 hour
=> 1kWh = 1000 × 3600 = 3,600,000J = 3.6MJ



Summary
Test your knowledge by answering the questions on this circuit.
    1. What is the battery voltage?
    2. What is the total current flowing from the battery?
    3. What is the total resistance of the circuit?
    4. What is the resistance of R2?
    5. What current flows through the lamp?
    6. What is the voltage across the lamp?
    7. What is the resistance of the lamp?
    8. What is the resistance of R1?